ladbrokes立博-公司官网
首页
关于我们
ladbrokes立博简介
组织机构
公司组织
团队队伍
党建工作
科学研究
科研制度
科研机构
科研成果
学术活动
教学工作
教学制度
专业建设
课程建设
创新创业
审核评估
员工工作
团学活动
员工组织
员工风采
人才招聘
招生信息
就业信息
考研风采
实验室中心
首页
ladbrokes立博新闻
通知公告
服务地方
党建团学
人才招聘
关于我们
ladbrokes立博简介
组织机构
公司组织
团队队伍
党建工作
科学研究
科研制度
科研机构
科研成果
学术活动
教学工作
教学制度
专业建设
课程建设
创新创业
审核评估
员工工作
团学活动
员工组织
员工风采
人才招聘
招生信息
就业信息
考研风采
实验室中心
教学工作
教学制度
专业建设
课程建设
创新创业
教学制度
当前位置:
首页
->
教学工作
->
教学制度
->
正文
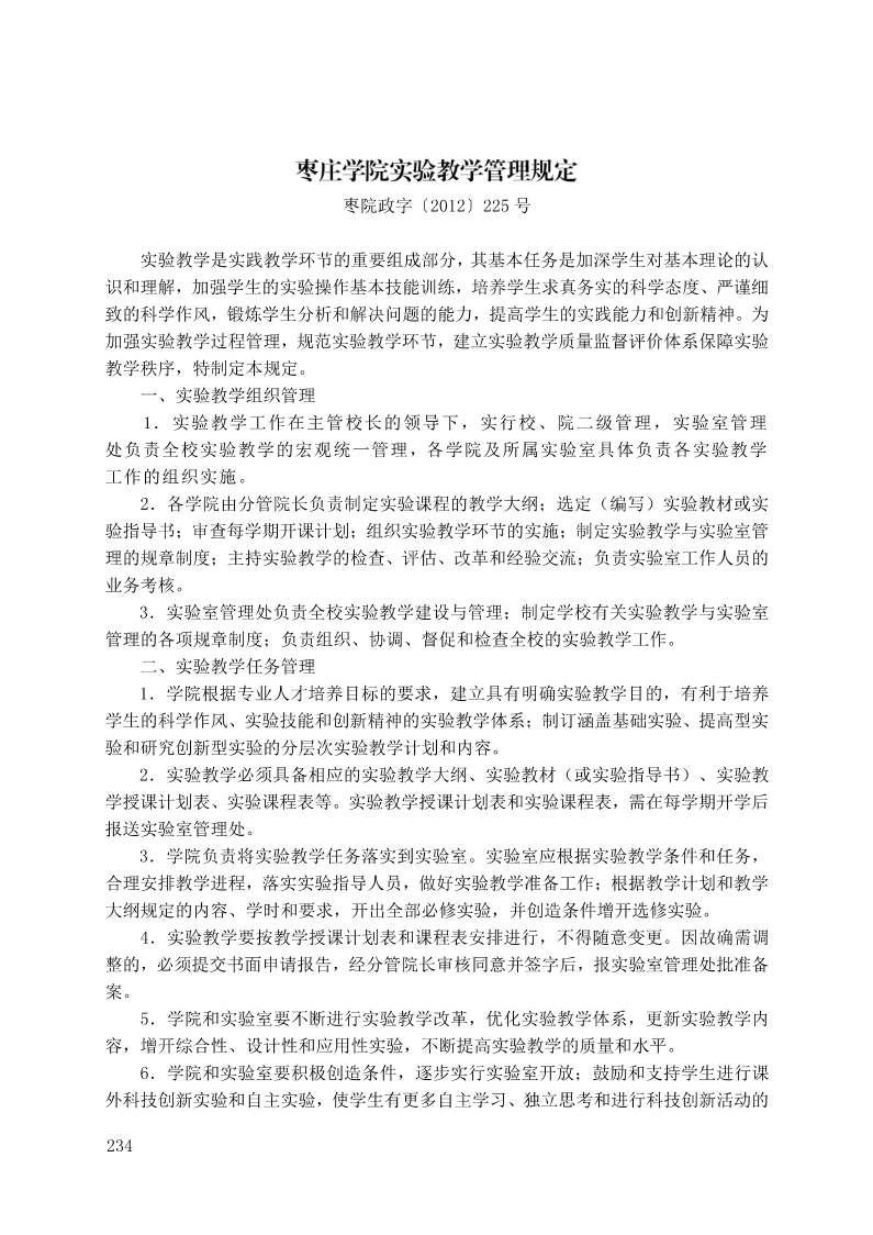
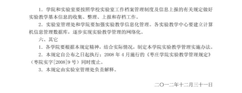
ladbrokes立博实验教学管理规定
日期:12-12-31 20:07
(浏览量:次)
【
关闭窗口
】